
The Prospector Spring 2011 By Us Army Corps Of Engineers
Paper 1112 Woodward Dendurent Final 12 03 08 Levee

Lock And Dam No 17 Wikipedia


Usace Hq On Twitter This Is A Family Who Understands What

Map Of Usace Divisions And Districts Army Corps Of
Brig Gen Kim Colloton U S Army Corps Usace South

Usace South Pacific Division Leaders Visits Hill Afb
/LakeSonomaUSArmyCorpsofEngineers-56eb405f3df78cb4b97cb687.jpg)
Finding A Us Army Corps Of Engineers Managed Campground
2020 Nafsma Annual Meeting Park City Utah Nafsma

Usace 3 X5 Outdoor Nylon Flag

Uwrl News Utah Water Research Laboratory Usu

Home Stanley Consultants Global Engineering Service Provider

Em 385 1 1 Usace Safety Health Ehs School

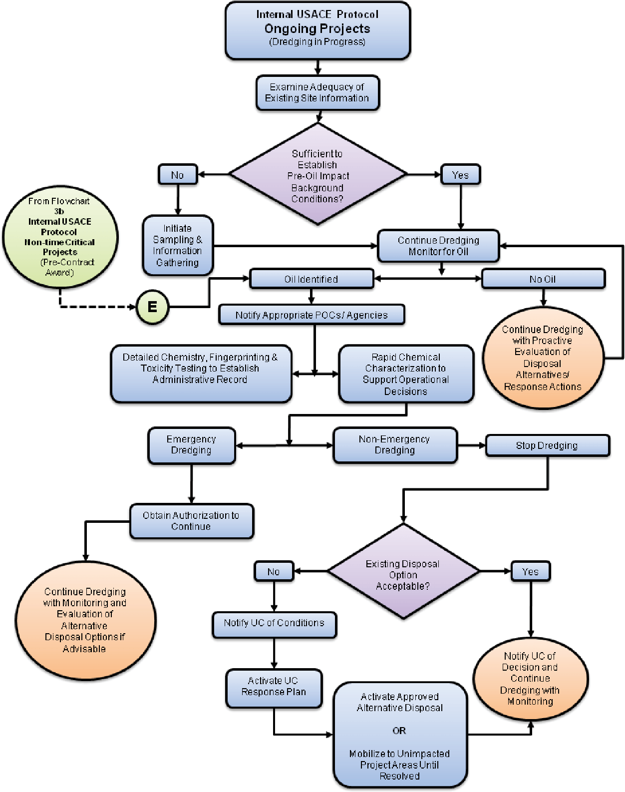
Guidance For Usace Dredging Projects Affected By Oil Spills

Usace Jurisdiction

Flood Analysis Integrated Geospatial Education Technology

Jane S Bucket List Road Trip Real Estate

Oregon Idaho Wyoming Colorado Nevada New Mexico Texas Utah