
The Career Path Of A Building Official Icc

Become A Data Engineer With This Comprehensive List Of Resources

Careers In Construction Architecture Property Sector


Quiz Data Engineer Data Analyst Data Scientist Which

Graduate Civil And Structural Engineering Jobs And Expert

Career Paths Turner Construction Company

Career Paths Mit Sdm System Design And Management

Career Path Guide On How To Become A Plant Engineer

What Is Marine Engineering Courses Job Description Salary

5 Careers In Artificial Intelligence Springboard Blog

How To Become A Structural Engineer Salary Qualifications

Frequently Asked Questions Aoba Educational Foundation

Building With Atomic Design Instagram Grid Preview Coming

Careers In Construction Architecture Property Sector

8 Of The Most In Demand Engineering Jobs For 2020

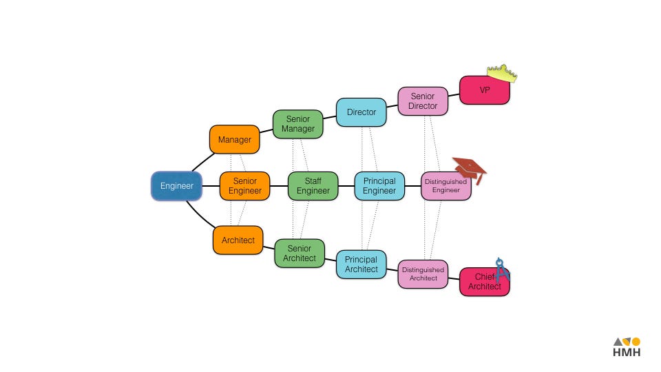
Leadership Management Hmh Engineering

Construction Manager Career Rankings Salary Reviews And

Career Path Image Information Development Co Ltd